広島県呉市西中央2丁目1-15
0823-21-1521
+
保険
プライバシーポリシー
勧誘方針
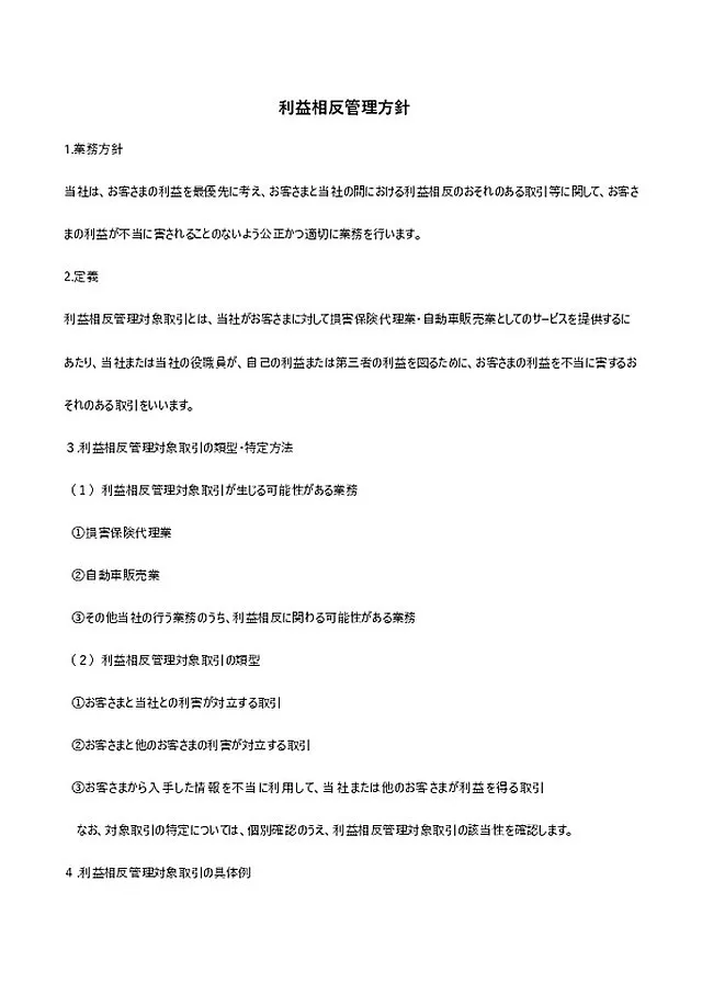
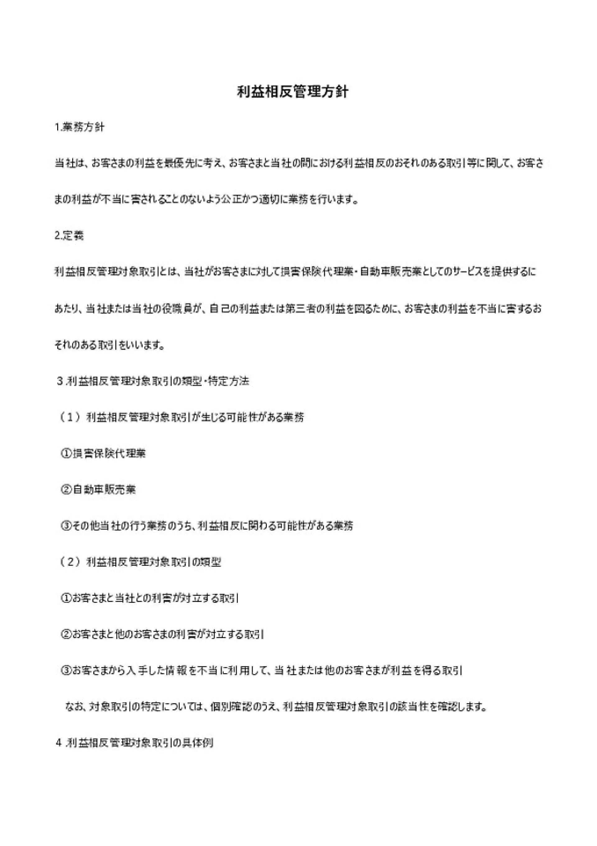
利益相反管理方針
幸誠スバル販売株式会社
TEL0823-21-1521
営業時間:9:30~18:30
定休日:火曜日・水曜日
詳しい店舗情報